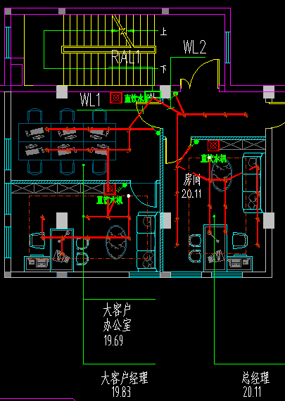
大竹县石墨烯电地暖19.69平米+19.83平米+20.11平米办公室电热膜地暖安装;

暖极人石墨烯电热膜地暖厂家品牌价格电话:18137195000;大竹县石墨烯墙暖品牌,大竹县石墨烯电热地毯品牌价格;达州市石墨烯电地暖 宣汉县石墨烯电地暖 开江县石墨烯电地暖 大竹县石墨烯电地暖 渠县石墨烯电地暖 万源市石墨烯电地暖 通川区石墨烯电地暖 达川区石墨烯电地暖
大竹县石墨烯电地暖19.69平米+19.83平米+20.11平米办公室电热膜地暖安装;房间尺寸6.02*3.43米,3.67*6.02米,4.22*7.2米,大客户办公室,大客户经理室,总经理室;




